Mit Spionage lernt man nicht dazu,
sondern nur mit denken.
Dummheit erfindet schnell eine Gefahr, damit man
spionieren kann. Und die kriminelle Schweiz ist kein
Denkerstaat, sondern ein Manipulationsstaat gegen die
GANZE Welt - auch bei der Spionage - speziell gegen
Ausländer - die Psychose im schweizerischen Geheimdienst
<3. Beobachtungs- und Abhörtätigkeiten der
UNA [illegale Spionage, Schnüffelei und Spannerei]
3.1 Allgemeines
Wie bereits erwähnt, verfügen sowohl die "Technische
Sektion" als auch die "Sektion MSD" [Militärische
Sicherheitsdienste] über Abhör- und Beobachtungsmaterial
(vgl. Ziff. 1.3.2.2 und Ziff. 1.3.4.3.1). Die PUK EMD ging
der Frage nach, ob dieses Material für Einsätze verwendet
wird, die ausserhalb des rechtlichen Rahmens liegen. Sie
war sich dabei bewusst, dass das Vorhandensein von
entsprechendem Material allein noch keinen Hinweis auf
rechtswidrige Aktivitäten darstellt, da namentlich der
Sicherheitsdienst der Armee nach der Mobilisierung
Staatsschutzaufgaben zu übernehmen hat und für diese
Zwecke auch ausgebildet werden muss. Die PUK EMD war sich
umgekehrt aber auch bewusst, dass Beobachtungs- und
Abhöraktivitäten nicht nur dann möglich sind, wenn solche
Geräte, wie sie die beiden Dienste haben, zur Verfügung
stehen. Geräte dieser Art können heute auf dem freien
Markt erstanden werden, und die Gefahr eines Missbrauchs
durch Private ist, wie die PUK EMD im Zuge ihrer
Untersuchung feststellte, augenfällig.
3.2 Optische Beobachtungen [Fotos, Filme,
Infrarotkameras, Tarnmaterial - und die Ausleihe an die
Armee und an die Polizei]
Die Technische Sektion und die Sektion MSD (welcher die
Technische Sektion zum Teil Material zur Verfügung stellt)
besitzen Beobachtungsmaterial - insbesondere Foto- und
Filmkameras, teilweise Infrarotkameras - , welches
Nachtaufnahmen erlaubt. Überdies haben [S.93]
diese Dienste Tarnmaterial, in welches die Geräte
eingebaut werden können und welches ein unauffälliges
Aufnehmen erlaubt. Solches Material wird teils im Handel
erworben, teils von den Mitarbeitern der Technischen
Sektion selbst hergestellt. Es wird, soweit es von der
Sektion MSD stammt, von den Angehörigen des
Sicherheitsdienstes der Armee zu Ausbildungszwecken, aber
auch bei der Abschirmung von Truppenübungen eingesetzt.
Der PUK EMD wurde weder ein Fall zugetragen, noch gewann
sie selbst entsprechende Erkenntnisse, dass optisches
Material von militärischen Stellen in unzulässiger Weise
zur Beobachtung von politischen Veranstaltungen oder von
Einzelpersonen eingesetzt worden wäre.
Dagegen sind Ausleihungen dieses Materials sowohl durch
die Dienststelle Sicherheitsdienst der Armee als auch
durch die Technische Sektion an zivile Polizeibehörden
möglich.
3.3 Abhörungen [Wanzen - und das bedingungslose
Ausleihen an die Polizeibehörden]
Die Sektion MSD wie auch die Technische Sektion verfügen
über drahtlose und drahtgestützte Abhöranlagen, allgemein
unter dem Namen "Wanzen" bekannt. Auch diese Geräte werden
entweder von der Technischen Sektion selbst hergestellt
oder im Handel erworben. Die Technische Sektion und die
Sektion MSD führen keine Abhörungen durch. Dagegen
überlässt die Sektion diese Geräte dem Sicherheitsdienst
der Armee zu Übungs- und Ausbildungszwecken. Die
Befragungen der PUK EMD ergaben, dass sowohl die Sektion
MSD als auch die Technische Sektion solche Geräte den
zivilen Polizeibehörden zur Verfügung stellen. Die
Bundespolizei setzte bei Überwachungseinsätzen
verschiedentlich Material des Sicherheitsdienstes der
Armee ein; es wurde vom für den Einsatz verantwortlichen
Kommissär der Bundespolizei in direkter Absprache mit der
Sektion MSD bezogen und auch wieder zurückgegeben. Die PUK
EMD konnte feststellen, dass auch die kantonalen
Polizeikorps im Rahmen ihrer gerichtspolizeilichen
Tätigkeit fehlendes Material bei der Sektion MSD
ausliehen. Gleiches gilt für die Technische Sek- [S.94]
tion; der Sektionschef oder ein Chef einer Dienststelle
ist für die Ausleihe zuständig.
[Polizeibeamte im "Sicherheitsdienst der Armee" -
Überwachung ohne Gerichtsbeschluss - zu dringende
Angelegenheiten]
Gelegentlich hilft ein Beamter der Technischen Sektion
mit, die Geräte am Verwendungsort zu installieren. Dies
erweist sich jedoch selten als notwendig, da die für die
Überwachung eingesetzten Polizeibeamten üblicherweise im
Sicherheitsdienst der Armee eingeteilt sind, wo sie
entsprechend ausgebildet wurden. Die PUK EMD ging der
Frage nach, ob die Überwachungen jeweils von einem
Untersuchungsrichter oder einer anderen zuständigen
Behörde bewilligt wurden. Dabei stellte sie fest, dass
sich die Verantwortlichen der Technischen Sektion oftmals
sehr rasch mit einer mündlichen Zusicherung des Antrag
stellenden Polizeibeamten zufrieden gaben und das Vorlegen
einer richterlichen Verfügung nicht verlangten. Die
befragten Personen vertraten die Auffassung, dass die
Angelegenheit manchmal zu dringend sei, als dass eine
schriftliche Verfügung abgewartet werden könne.
[Angeblich keine Register der Ausleihe und der
Überwachungsfälle!]
Die Geräte werden gegen eine Empfangsbescheinigung
abgegeben; die Technische Sektion führt jedoch kein
Register, so dass es schwerfällt, die Anzahl der Fälle, in
denen Material ausgeliehen wurde, zu ermitteln. Immerhin
konnte der Sektionschef angeben, dass die Bundespolizei,
die Polizeikorps der Kantone Bern und Freiburg sowie der
Stadt Bern zwischen 1975 und 1990 etwa zwanzig mal von
solchen Ausleihungen profitiert hätten [diese Zahl scheint
sehr untertrieben, 2000 ist wohl eher realistisch]. 1990
habe die Technische Sektion der Berner Polizei zweimal
Geräte abgegeben, im einen Fall für eine Untersuchung in
einem Mordfall und im andern Fall für eine Untersuchung im
Zusammenhang mit Widerhandlungen gegen das
Betäubungsmittelgesetz. In der Regel dauert die Ausleihe
nicht länger als einige Tage [auch diese Angabe scheint
sehr untertrieben, um den kriminellen Überwachungsstaat
Schweiz reinzuwaschen. Die Anzahl illegaler Fichen
sprechen eine deutliche Sprache].
3.4 Telefonüberwachungen [Wanzen-Telefone beim
Sicherhetisdienst der Armee
- mit Material der UNA [Untergruppe Nachrichtendienst
und Abwehr]
Nach den Feststellungen der PUK EMD verfügt die Technische
Sektion nicht über Geräte, die für das Abhören von
Telefongesprächen ge- [S.95]
eignet wären. Allerdings könnten solche Geräte mit
entsprechendem technischem Wissen und der erforderlichen
Geschicklichkeit von der Technischen Sektion ohne weiteres
selbst hergestellt werden; auch könnten sie auf dem freien
Markt erworben werden. Im Korpsmaterial des
Sicherheitsdienstes der Armee sind solche Geräte
vorhanden. Laut Zeugenaussagen der Verantwortlichen soll
der Sicherheitsdienst der Armee sie nur für Übungs- und
Ausbildungszwecke benützen. Andere militärische Stellen
haben [angeblich] keinen Zugriff auf diese Geräte, da
diese [angeblich] nur auf Anweisung der Dienststelle
Sicherheitsdienst der Armee von den Zeughäusern abgegeben
werden.
- durch die PTT [der Stellvertreter des Bundesanwalts
ist für die Erteilung von Telefonüberwachung zuständig -
und ist gleichzeitig der Chef der Bundespolizei und der
Chef der "Abteilung Abwehr" - Peter Huber streitet alles
ab - Resultate von Telefonüberwachungen beim
Bundesgericht werden in Fichen notiert]
Aufgrund der Einvernahme des für Telefonabhörungen bei der
PTT zuständigen Beamten schliesst die PUK EMD aus, dass
die UNA versuchte, bei der PTT Telefonüberwachungsaufträge
zu platzieren. Im Zuge der Untersuchung ergab sich
allerdings, dass bei der Bundesanwaltschaft auch der
Stellvertreter des Bundesanwaltes - der Chef der
Bundespolizei - für die Erteilung solcher
Telefonüberwachungsaufträge zuständig war. Angesichts
dessen Doppelfunktion als Chef Bundespolizei und Chef
Abteilung Abwehr hatte die UNA damit einen direkten Weg
zur Telefonüberwachung durch die PTT. Der beurlaubte Chef
der Bundespolizei, Peter Huber, verneinte jedoch gegenüber
der PUK EMD als Zeuge eine solche Tätigkeit ausdrücklich:
"Von militärischer Seite wurden mit meinem Wissen sicher
keine solchen Kontrollen durchgeführt." Es steht indessen
fest, dass die Abteilung Abwehr vom Ergebnis von
Telefonüberwachungen, die der Bundesanwalt mit Zustimmung
des Präsidenten der Anklagekammer des Bundesgerichtes
angeordnet hatte, Kenntnis erhielt und die entsprechenden
Informationen auch Eingang in die Karteien der Sektion MSD
fanden (vgl. Teil III. Ziff. 2.1.1.2).
3.5 Einzelfälle [Abhöreinrichtung mit Mikrophonen und
Aufzeichnungsgeräten in einem Saal im Bundeshaus]
Ein ehemaliger Beamter der Technischen Sektion liess der
PUK EMD den Hinweis zugehen, dass seine Sektion
Telefongespräche im Bundeshaus, insbesondere im
Parlamentsgebäude, abgehört habe. An- [S.96]
lässlich seiner Zeugenaussage kam indessen ein anderer
Sachverhalt zum Vorschein: Er habe Äusserungen zweier
anderer Mitarbeiter der Technischen Sektion entnommen,
dass die Sektion vor einigen Jahren in einem Saal der
eidgenössischen Räte eine Abhöreinrichtung, bestehend aus
Mikrophonen und Aufzeichnungsgeräten, plaziert habe.
Genaueres konnte der Zeuge der PUK EMD zu diesem Vorfall
nicht mitteilen.
[Kontrolle von Räumen im Bundeshaus, dass keine
Abhöranlagen bestehen]
Es trifft nach den Erkenntnissen der PUK EMD zu, dass die
Technische Sektion gelegentlich in den Räumen des
Parlamentes Tätigkeiten verrichtet. So hatte sie unter
anderem bei Schlussbesprechungen von
Gesamtverteidigungsübungen, die im Nationalratssaal
stattfanden, sicherzustellen, dass diese Rapporte nicht
abgehört oder nach aussen übertragen wurden. Dass sie in
den Räumen des Parlamentes Abhöreinrichtungen installiert
hätte, hält die PUK EMD hingegen für unwahrscheinlich. Da
die Debatten - mit Ausnahme eines Sonderfalles in der
Sommersession 1990 - seit dem 6. Dezember 1944 stets
öffentlich waren und von den Medien wiedergegeben wurden,
wäre das heimliche Abhören einer Plenumsdebatte ohnehin
sinnlos. Wollte man die Gespräche einzelner Parlamentarier
abhören, so hinge der Erfolg aufgrund der zur Verfügung
stehenden, technischen Mittel (die Richtmikrophone sind
nur leistungsfähig, wenn sich keine Lärmquelle zwischen
ihnen und der zu beobachtenden Person befindet) vom Zufall
ab, oder das Unternehmen wäre zu riskant (Ausmasse der
Richtmikrophone und Mikrophone, die man z.B. unter dem
Pult eines Volksvertreters anbringen müsste!). Alle
betroffenen Personen und weitere angehörten Zeugen wiesen
die Behauptung des erwähnten Beamten zurück. Die PUK EMD
fand keinen weiteren Hinweis, der sie beweisen könnte.
[Telefon bei einem Ratsmitglied abgehört]
Der PUK EMD wurde im Rahmen ihrer Untersuchungen bekannt,
dass eine untersuchungsrichterliche Instanz mit Billigung
des Präsidenten des Militärkassationsgerichtes vor kurzem
gegen ein Mitglied der eidgenössischen Räte eine
Telefonüberwachung verfügt hatte. Die PUK EMD überprüfte
diesen Fall im einzelnen und stellte fest, dass diese
Telefonüberwachung keiner Genehmigung der Ratspräsidenten
bedurfte. Denn der Sachverhalt, der Anlass zu der zwischen
zwei Sessionen von Organen der PTT durchgeführten
Überwachung [S.97]
bildete, war schon vor der Wahl des betreffenden
Parlamentariers in die Bundesversammlung abgeschlossen
worden.
Würdigung
Der Sicherheitsdienst der Armee und die Technische Sektion
verfügen im Rahmen ihrer - durch die Geschäftsordnung des
Stabes der Gruppe für Generalstabsdienste und den
Bundesratsbeschluss über den Sicherheitsdienst der Armee -
zugewiesenen Aufgaben über Beobachtungs- und Abhörgeräte.
Im Einsatz dieser Mittel durch die beiden Amtsstellen
stellte die PUK EMD keine Kompetenzüberschreitungen fest
[weil niemand die Installation von Wanzen im Bundeshaus
bestätigen konnte oder wollte]. Bei der Ausleihe von
Beobachtungs- oder Abhörmaterial an zivile Polizeibehörden
ist es unerlässlich, dass sich die Verantwortlichen der
Technischen Sektion und der Dienststelle Sicherheitsdienst
der Armee über die Rechtmässigkeit des Einsatzes der von
ihnen zur Verfügung gestellten Mittel vergewissern.
Die Personalunion des Chefs der Bundespolizei und des
Chefs der Abteilung Abwehr weckt auch im Bereich der
Telefonüberwachung Bedenken. Auch wenn die PUK EMD keinen
Anhaltspunkt fand, der einen Missbrauch dieser
Doppelfunktion zugunsten der UNA nahelegen würde (die
Transferierung der Telefonüberwachungsnotizen aus der
Kartei der Bundespolizei in die Kartei der Sektion MSD
steht in einem anderen Zusammenhang), muss doch schon die
blosse Möglichkeit zu einem solchen missbräuchlichen
Verhalten institutionell verhindert werden: Die
Doppelfunktion Chef Bundespolizei/Chef Abteilung Abwehr
ist auch aus diesem Grund aufzuheben. Die
Telefonüberwachung eines Mitgliedes der eidgenössischen
Räte ist aufgrund der Verhältnisse im konkreten Fall in
immunitätsrechtlicher Hinsicht nicht zu beanstanden.
[S.98]
4. Sicherheitsüberprüfungen im militärischen
Bereich
4. 1 Definition und Zweck
Im Rahmen einer Sicherheitsüberprüfung werden persönliche
Angaben bei der betroffenen Person, bei Amtsstellen und
bei Drittpersonen erhoben mit dem Zweck, allfällige
Sicherheitsrisiken beim Kontakt mit klassifiziertem
Material, klassifizierten Informationen und Sachverhalten
sowie militärischen Anlagen minimalisieren zu können. Die
Sicherheitsüberprüfung stand in den letzten Jahren
mehrfach im Mittelpunkt des Interesses. Zunächst ist auf
den Bericht der Arbeitsgruppe Jeanmaire vom 21. Oktober
1977 hinzuweisen, in welchem unter Ziffer 8.11
festgestellt wurde:
"Für Beamte, die Aufgaben mit einem besonderen
Sicherheitsrisiko zu übernehmen haben, ist eine
Sicherheitsprüfung vorzusehen."
Im weiteren ist an den Bericht vom 29. Mai 1979 der
Geschäftsprüfungs- und der Militärkommission des
Nationalrates über zusätzliche Abklärungen betreffend
Konsequenzen aus dem Fall Jeanmaire zu erinnern, in dem
die beiden Kommissionen in ihrer Empfehlung Nr. 2 (Ziff.
32 jenes Berichtes) den Bundesrat einluden, "die
Verbesserung der Sicherheitsüberprüfungen nicht ausser
acht zu lassen". Sodann unterzog die PUK EJPD das
Verfahren der Sicherheitsüberprüfung von Bewerbern um eine
Stelle innerhalb der Bundesverwaltung einer kritischen
Prüfung (Bericht der PUK EJPD vom 22. November 1989, S.
174 ff.). Schliesslich unterbreitete der Bundesrat mit der
Botschaft vom 28. Juni 1989 der Bundesversammlung einen
Entwurf betreffend die Teilrevision des Bundesgesetzes
über die Militärorganisation (Militärorganisation) und die
Totalrevision des Bundesbeschlusses über die
Offiziersausbildung. Im Entwurf für die Änderung der
Militärorganisation war vorgesehen, in Artikel 148bis die
Sicherheitsüberprüfung im militärischen Bereich gesetzlich
zu verankern. Diese Bestimmungen wurden 1989 im Ständerat
und 1990 im Nationalrat gestrichen, weil man die
Ergebnisse der PUK EJPD und der Beratungen über das
Datenschutzgesetz abwarten wollte.
[Sicherheitsüberprüfungen in der UNA durch MSD und ZES]
In der UNA führen die Sektion MSD [Militärische
Sicherheitsdienste] und die ZES [Zentralstelle EMD für
Schutz und Sicherheit] die im militärischen Bereich
anfallenden Sicherheitsüberprüfungen durch. Die Untersu-
[S.99]
chung der PUK EMD betraf denn auch nur diesen Kreis von
Sicherheitsüberprüfungen. Es ist allerdings nicht zu
übersehen, dass die beim Verfahren aufgedeckten Probleme
zu einem wesentlichen Teil bereits aus früheren
Untersuchungen, namentlich denen der PUK EJPD über die
zivilen Sicherheitsüberprüfungen, bekannt sind. Die
Inkraftsetzung der Verordnung vom 9. Mai 1990 über die
Personensicherheitsüberprüfung im militärischen Bereich
(vgl. Ziff. 4.2) hatte zur Folge, dass die
Sicherheitsüberprüfungen der Angehörigen der Armee und der
Personen aus Geheimschutzverfahren in verschiedener
Hinsicht völlig neu geordnet wurden.
4.2 Rechtsgrundlagen [seit 1990 für die
"Personensicherheitsüberprüfung" im Rahmen des
"Geheimschutzverfahrens"]
Seit dem 9. Mai 1990 ist die Verordnung des Bundesrates
"über die Personensicherheitsüberprüfung im militärischen
Bereich" in Kraft (SR 510.418). Sie regelt die Überprüfung
von Angehörigen der Armee und Personen, die im Rahmen des
Geheimschutzverfahrens überprüft werden müssen (sog.
"Dritte", vgl. Ziff. 4.3.2). Die Ausführungsbestimmungen
sind in den Weisungen des Generalstabschefs vom 22. August
1990 (Inkraftsetzung auf den 1.10.1990) festgelegt. Eine
gleichwertige Regelung für Bedienstete des EMD oder des
Bundes fehlt noch.
[Alte Verfügung von 1965 und Verordnung von 1979]
Die Verordnung ist als Übergangslösung vorgesehen und
befristet. Sie ersetzt die früheren völlig ungenügenden
Rechtsgrundlagen, nämlich die Verfügung des EMD vom 15.
Juli 1965 betreffend das Einholen von Auskünften über die
Wehrmänner und - soweit Personensicherheitsüberprüfungen
betreffend - die Verordnung des EMD vom 31. Oktober 1979
über das Geheimschutzverfahren bei Aufträgen mit
militärisch klassifiziertem Inhalt.
[Ergänzende Verordnungen von 1990]
In der Verordnung vom 9. Mai 1990 erfolgt eine
abschliessende Aufzählung der Fälle, in denen im
militärischen Bereich Sicherheitsüberprüfungen überhaupt
angeordnet werden können. Diese Aufzählung stimmt mit den
Verordnungen des Geheimhaltungskonzepts, in denen
Personensicherheitsüberprüfungen verlangt werden, überein
(Verordnung des Bundesrates vom 2.5.1990 über den Schutz
militärischer [S.100]
Anlagen und die Verordnung des EMD vom 1. Mai 1990 über
den Schutz militärischer Informationen). Nachdem der
Bundesrat entschieden hatte, dass für die Bediensteten des
EMD keine Sondervorschriften mehr gelten sollten, wurde
eine Verordnung des Bundesrates über die
Personensicherheitsüberprüfung von Bediensteten des Bundes
in Auftrag gegeben. Diese ist aber bis heute noch nicht in
Kraft gesetzt worden. Für die Bediensteten des EMD gelten
deshalb formell nach wie vor die ungenügenden, alten
Bestimmungen, die im Bereich der Angehörigen der Armee und
der Personen, die dem Geheimschutzverfahren unterstehen,
aufgehoben worden sind. Es handelt sich dabei namentlich
um die Verfügung des EMD vom 18. März 1965 betreffend die
Organisation zur Wahrung des militärischen Geheimnisses
(SMA 1988 1318) und die Weisungen des Generalstabschefs
vom 22. Mai 1967 betreffend Sicherheitsüberprüfungen der
Bediensteten der Militärverwaltung des Bundes
(unveröffentlicht).
4.3 Überprüfte Personen [Anwärter für Unteroffiziere,
Offiziere, Anwärter hoher Funktionsstufen]
4.3.1 Angehörige der Armee
4.3.1.1 Verfahren
Artikel 2 der bundesrätlichen Verordnung vom 9. Mai 1990
zählt abschliessend auf, welche Angehörigen der Armee
überprüft werden dürfen. Es sind dies
-- Anwärter für die Weiterausbildung zum höheren
Unteroffizier, zum Offizier oder zum Träger einer
entsprechenden Funktionsstufe;
-- Personen, die zur Einteilung in besondere Formationen
vorgesehen sind (Fernspäher, Funküberwachung, Bedienung
klassifizierter Übermittlungsgeräte);
-- Angehörige der Armee, die Zutritt zu den Schutzzonen 2
und 3 von militärischen Anlagen oder Zugang zu GEHEIM
klassifiziertem Armeematerial oder GEHEIM oder VERTRAULICH
klassifizierten Informationen haben.
[Der Untersuchungsterrorismus im kriminellen, schweizer
Militär bis 1990 gegen jeden Rekruten, der befördert
werden sollte]
Im Unterschied zur alten, vor dem 9. Mai 1990 geltenden
Regelung fällt insbesondere auf, dass eine
Sicherheitsüberprüfung erst auf Stufe höherer
Unteroffizier notwendig wird. Nach altem Recht waren
[S.101]
auch Rekruten, Soldaten und Gefreite für allfällige
Beförderungsdienste [?] einer Sicherheitsüberprüfung
unterzogen worden. Zudem wird nicht mehr für sämtliche
Anwärterinnen für den Militärischen Frauendienst eine
Sicherheitsüberprüfung durchgeführt, sondern nur noch
dann, wenn die Frauen für eine entsprechende Einteilung
oder Funktion vorgesehen sind. Die ersuchende Stelle klärt
vorerst ab, ob der Angehörige der Armee die
Voraussetzungen für die vorgesehene Verwendung erfüllt.
[Konsultierte Datensammlungen: PISA, Urteilseinträge -
weitere Abklärungen mit "schriftlicher Einwilligung des
Betroffenen]
Darunter fällt z.B. die Nachschlagung der über den
Betroffenen vorhandenen Daten im PISA
(Personal-Informations-System der Armee, vgl. Teil III.
Ziff. 5.), wo u.a. auch Urteile bürgerlicher Strafgerichte
verzeichnet sind. Liegen Vorgänge oder Eintragungen vor
oder ergeben sich bei der Vorabklärung Unklarheiten, so
können mit schriftlicher Einwilligung des Betroffenen auf
dem Formular 5.11/1 via Bundesanwaltschaft zusätzliche
Auskünfte bei Referenzpersonen, Betreibungs- und
Konkursbehörden, Polizeibehörden des Bundes und der
Kantone sowie Strafjustizbehörden eingeholt werden.
[Gefundene, negative Daten werden dem Chef der
"Abteilung Abwehr" zugesandt - der Entscheid wird
weitergeleitet]
Liegen keine Vorgänge und Eintragungen vor, so sendet die
Bundesanwaltschaft die Anfragen an die ersuchende Stelle
zurück. Diese trifft den Entscheid und eröffnet ihn dem
Betroffenen. Liegen Vorgänge oder Eintragungen vor, so
sendet die Bundesanwaltschaft die bei der
Sicherheitsüberprüfung erhobenen Unterlagen dem Chef der
Abteilung Abwehr zu, der einen Antrag zur vorgesehenen
Ausbildung oder Verwendung des Angehörigen der Armee
verfasst und die Akten je nach Einteilung dem Direktor des
zuständigen Bundesamtes, dem Chef der Abteilung Presse und
Funkspruch, den Kommandanten der Armeekorps und dem
Kommandanten der Flieger- und
Fliegerabwehrtruppen zum Entscheid überweist. Diese
Personen teilen den Entscheid der ersuchenden Stelle mit,
die ihn dem Betroffenen eröffnet. [S.102]
Das Verfahren kann schematisch wie folgt dargestellt
werden:

Schema der "Sicherheitsüberprüfung" von
Unteroffiziers- und Offiziersanwärtern
(PUK-Bericht EMD, 17. November 1990, S.103)
|
4.3.1.2 Behandlung, Verwendung und Aufbewahrung der
Daten; Rechtsschutz
Gemäss der Verordnung vom 9. Mai 1990 über die
Personensicherheitsüberprüfung im militärischen Bereich
dürfen alle Daten nur im Zweckbereich dieser Verordnung
verwendet werden. Sie sind durch das entsprechende
Bundesamt, die Abteilung Presse und Funkspruch, den
Generalstabschef oder die Kommandanten der Grossen
Verbände [S.103]
während fünf Jahren aufzubewahren und anschliessend zu
vernichten (Art. 5 Abs. 1 - 3 Verordnung).
[Recht auf Dateneinsicht - und Verbot der
Dateneinsicht]
Registrierten Personen steht das Recht zu, Einsicht in die
über sie eingeholten Daten zu verlangen. Die Einsicht kann
mit Verfügung verweigert, eingeschränkt oder aufgeschoben
werden, wenn damit - Aufschluss über laufende
Ermittlungsverfahren oder über Erkenntnisse im Bereich der
Terrorbekämpfung, der Spionageabwehr oder des
organisierten Verbrechens gegeben würde;
- überwiegende schutzwürdige Interessen Dritter verletzt
würden;
- Geheimhaltungsverpflichtungen verletzt würden;
- eine weniger als zehn Jahre zurückliegende Überwachung
des Telefon- und Postverkehrs bekanntgegeben würde (Art. 6
Abs. 3 Verordnung).
[Das Recht auf "Berichtigung falscher Daten"]
Die betroffene Person kann ferner die Berichtigung
falscher Daten verlangen.
[Kampf gegen die Einschränkung des Einsichtsrechts -
Kampf gegen die Ablehnung einer "Berichtigung"]
Die Verfügung über die Einschränkung des Einsichtsrechts
oder die Ablehnung der Berichtigung ist mittels Beschwerde
in Anlehnung an Artikel 12 der Kontrollverordnung PISA
anfechtbar (Schreiben EMD/Bundesrat vom 12. April 1990
betreffend Verordnung über die
Personensicherheitsüberprüfung im militärischen Bereich,
Ziff. 2.1).
4.3.1.3 Das Verfahren nach altem Recht - ["Einholen von
Auskünften über die Wehrmänner"]
Grundlage des früheren Verfahrens bildete die
unveröffentlichte Verfügung des EMD vom 15. Juli 1965
betreffend das Einholen von Auskünften über die
Wehrmänner. Sie ist durch die Verordnung vom 9. Mai 1990
über die Personensicherheitsüberprüfung im militärischen
Bereich aufgehoben worden. Weil die PUK EMD bei ihren
Untersuchungen hauptsächlich auf Sachverhalte stiess, die
ihren Ursprung im früheren Verfahren hatten, rechtfertigt
sich an dieser Stelle eine kurze Darstellung der alten
Regelung.
[Der polizeiliche Führungsbericht mit dem Formular
5.11]
Nach der oben erwähnten Verfügung des EMD vom 15. Juli
1965 hatten die Truppen-, Kurs- und Schulkommandanten
einen polizeilichen Füh- [S.104]
rungsbericht bei der zuständigen kantonalen Polizeibehörde
des Wohnsitzkantons des betreffenden Wehrmannes einzuholen
und private Erkundigungen bei Personen, die diesen näher
kannten, einzuziehen. Der polizeiliche Führungsbericht war
mit dem Formular 5.11 einzuholen. Damit wurde bei
kantonalen Polizeistellen Auskunft über folgende Fragen
verlangt:
1. polizeiliche und strafrechtliche Vorgänge;
2. Betreibungen und Verlustscheine;
3. extreme politische Betätigung;
4. Besonderes.
Die Berechtigung der Fragen nach polizeilichen und
strafrechtlichen Vorgängen sowie nach Betreibungen und
Verlustscheinen wurde gegenüber der PUK EMD mit dem
Hinweis auf Artikel 16 - 18bis der Militärorganisation und
Artikel 27 und 28 der Verordnung des Bundesrates vom 21.
Dezember 1981 über die Beförderungen und Mutationen in der
Armee begründet.
[Fragen 1 und 2: Einschränkungen der Beförderung bei Strafuntersuchung,
Verurteilung, Konkurs oder Pfändung]
Diese Bestimmungen sehen Einschränkungen für eine
Beförderung vor, wenn ein Anwärter in einer
Strafuntersuchung steht, eine nicht gelöschte Verurteilung
zu einer Gefängnis- oder Zuchthausstrafe aufweist, in
Konkurs fällt oder fruchtlos ausgepfändet wird.
[Terror von
Vorgesetzten in der Schweiz mit Manipulation von
Richtern und mit erfundenen Konkursen
Hier ist ein Punkt des Terrors der Vorgesetzten in
der Schweiz: Richter können manipuliert, unter
Druck gesetzt oder bestochen werden, gewissen
Personen falsche Delikte anzuhängen, Rufmorde zu
begehen und dann die Karriere zu blockieren. Auch
Konkurse können durch Manipulationen an Gerichten
frei erfunden werden, um Personen politisch zu
verfolgen und ihnen Entwicklungsmöglicheiten zu
blockieren. Das sind ganz normale Vorgänge in der
"demokratischen" Nazi-Schweiz]. |
[Frage 3: Extreme, politische
Betätigung - angeblich ist "kein Verzeichnis" vorhanden]
Für die Frage 3 der Führungsberichte [extreme, politische
Betätigung] fand sich keine analoge Erklärung wie für die
Fragen 1 und 2. In seiner Antwort auf die Einfache Anfrage
Carobbio (77.634 vom 16.3.1977; Amtl. Bull. NR 1972, 952)
definierte der Bundesrat den Begriff wie folgt:
"Als extrem politisch tätig gilt, wer die
Weiterentwicklung unserer Staatsordnung auf nicht
demokratischen Wegen anstrebt und dabei gegebenenfalls
Gewaltanwendung in Kauf nimmt. Es sollen keine Wehrmänner
mit verantwortungsvollen Funktionen betraut werden, deren
Ziel in der Beseitigung der Armee liegt."
Der Bundesrat versicherte weiter, es gebe bei der Armee
kein Verzeichnis mit politischen Angaben zur Person. Auf
das Einholen von polizeilichen Führungsberichten könne
auch in Zukunft nicht verzichtet werden (lit. d und f der
Antwort des Bundesrates). i [S.105]
[Spionage und Spannerei gegen "extreme, politische
Betätigung": Die Spanner wollen "sensible Daten" finden]
Die Frage 3 des Formulars 5.11 fand die besondere
Aufmerksamkeit der PUK EMD, da diese Frage von vornherein
geeignet schien, sensible Daten über die Überprüften
enthalten zu können. Die PUK EMD stützte sich bei ihren
diesbezüglichen Kontrollen einerseits auf die Ergebnisse
einer Umfrage der Eidgenössischen Militärverwaltung vom
12. März 1990, in der sämtliche bei den Bundesämtern mit
Truppen liegenden Anwärter- und Rekrutendossiers auf
Einträge unter Ziffer 3 des polizeilichen
Führungsberichtes zu kontrollieren waren. Anderseits
führte die PUK EMD im Rahmen ihrer Besichtigungen bei
Bundesämtern und bei den Truppen selbst stichprobenweise
Kontrollen durch.
Nach diesen Untersuchungen wiesen die wenigsten der
überprüften Formulare 5.11 unter Ziffer 3 einen Eintrag
durch die kantonalen Polizeiorgane auf. Die wenigen
vorhandenen Einträge waren sehr unterschiedlicher Natur.
So fanden sich z.B. folgende Bemerkungen zu "extremer
politischer Betätigung":
[Beispiele von "Einträgen" mit "extremer, politischer
Betätigung" ohne Rückfrage mit den Opfern: Wer
WoZ liest, ist "extrem" - wer Funkkontakte pflegt, ist
"extrem" - wer Umweltschutz betreibt, ist "extrem" -
wenn der Vater eine politische Gruppierung gegründet
hat, ist der Sohn "extrem" - "vaterländische
Einstellung" ist extrem]
- "Il est militant au sein du parti radical." [Er ist
militant im Herzen der Radikalen Partei]
- "X est inscrit au parti 'Social démocratique' de Y." [X
ist bei der Sozialdemokratischen Partei ein
eingeschriebenes Mitglied]
- "Gemäss Auskunft seiner Mutter hat X. eine völlig
antimilitärische Haltung. Dies zum Leidwesen seiner
Eltern. Auch in der Asylantenfrage teilt X. absolut nicht
die Meinung seiner Eltern. Er ist auch eifriger Leser der
WoZ. Dieser Sinneswandel sei im Verlaufe der Lehre, welche
er in Y. absolvierte, gekommen."
- "ND-Akten positiv (Funkkontakt mit Radio Moskau)."
- "Betätigt sich nicht extrem politisch. Wie mir bekannt
ist, betätigt er sich in einer Religionsgemeinschaft
(Sekte)."
- "Extrem engagierter Umweltschützer. Politische Richtung
unklar."
- "Vater war Mitbegründer und Präsident der politischen
Gruppierung 'Colonia italiana libera' ['Freie Italienische
Kolonie'] in der Schweiz."
- "X. geniesst eine gut vaterländische Einstellung."
[Der Terror von Polizeichefs
gegen politische Tätigkeiten, die ihnen
persönlich nicht passen
Diese Einträge sind
wahrscheinlich nur die Spitze des "Eisbergs".
Es ist ein normaler "Vorgang" in der
"demokratischen" Schweiz, wenn Polizeichefs
OHNE Rücksprache mit dem Opfer - aber in
Absprache mit der politischen Führung der
Schweiz - Aktivisten anschwärzen und deren
Karriere blockieren, um notwendige
Veränderungen in der Gesellschaft zu
verhindern. Dies gilt z.B. für
Atomkraftwerkgegner, für "Alternative" mit
neuen Ideen, für alle Leute der AJZ-Bewegung,
für Friedensbewegungen, für Armeegegner, die
ohne Waffen leben wollen, für
Pionierhistoriker, die neue Daten präsentieren
etc. etc.
Damit bestätigt sich wieder einmal: Die
"demokratische" Schweiz ist nicht
demokratisch, sondern die Schweiz ein in
höchstem Masse zensierter Nazi-Staat oder
Stalin-Staat, wo die Hetze gegen Personen
schon in Polizeiakten anfängt, und wo die
Zensur bis heute (2014) durch die alten und
kriminellen Knacker Ospel, Villiger und
Hubacher funktioniert...]
|
[Frage 4: "Besonderes": Noch mehr
Hetze ohne Rückfrage mit den Opfern - bis in den
Privatbereich]
Unter Ziffer 4 "Besonderes" fanden sich die
verschiedensten Bemerkungen. Teilweise wurden die
unter Ziffer 3 gemachten Erklärungen verdeutlicht. So
heisst es z.B. über den bei der Sozialdemokratischen
Partei eingeschriebenen Angehörigen der Armee:
"L'intéressé est honorablement connu dans notre région"
[Der Interessierte ist in unserer Region als Ehrenmann
bekannt]. [S.106]
Anderseits wurden auch militärische Eignungen beurteilt:
"...Zudem käme nur ein waffenloser Dienst in Frage", oder:
"...wegen seiner extremen Erziehungsmethoden musste sich
die Behörde einschalten. (...) Ob er sich als Vorgesetzter
eignet, kann ich nicht beurteilen." [Hier fehlt die
Angabe, was das Kind denn gemacht hat!]
[Bemerkungen
ohne Rückfrage: Wie im Dritten Reich oder in der
Sowjetunion
Auf diese Weise mit "Einträgen" ohne Rückfrage hat
das Dritte Reich und hat die "Sowjetunion" auch
"funktioniert", damit nur diejenigen Karriere
machen können, die den Mund halten - und damit
diejenigen "eliminiert" werden, die "Probleme"
haben. In der EU ist es genau gleich - und das
geht alles in den Abgrund. Bei der Schweiz dauert
es einfach ein bisschen länger, weil das
Bankgeheimnis die Schweiz so reich gemacht hat..]
|
[Das "Personaldossier"]
Das ausgefüllte Formular sollte anschliessend an die
anfragende Stelle zurückgesandt werden, wo es im
entsprechenden Personaldossier eingereiht wurde. "Im
Zweifelsfall" bei den Fragen 1 und 3 sollten die Formulare
via Zentralpolizeibüro bzw. via Bundesanwaltschaft
retourniert werden. Ein Doppel des Fragebogens blieb bei
den Akten der kantonalen Polizeistelle.
[Die Überprüfung der Anwärter durch die
Bundesanwaltschaft]
Die Bundesanwaltschaft überprüfte anhand ihrer Register,
ob gegen die vorgesehene Verwendung des Armeeangehörigen
ein Einwand zu erheben war oder nicht. War der durch die
kantonale Polizeibehörde gemeldete Vorgang noch nicht
bekannt, so wurde er registriert. Anschliessend wurde das
Formular zum Entscheid an die anfragende Stelle
zurückgesandt.
[Datenschutz ab 1983: Einige Kantone verweigern die
Auskunft an das kriminelle, schweizer Militär der 1970er
und 1980er Jahre]
Unter dem wachsenden Bewusstsein des Datenschutzes machten
verschiedene Kantone bereits seit 1983 auf die ungenügende
rechtliche Regelung des Datenflusses zwischen Kantonen und
Bund aufmerksam. Nachdem vorderhand keine Änderung der
Situation absehbar war, begannen einige Kantone, die
Auskunftserteilung an militärische Behörden aufgrund des
Formulars 5.11 einzustellen. In einem Kanton trat ein
Datenschutzgesetz in Kraft, das die Auskunftserteilung im
Sinn des bisherigen polizeilichen Führungsberichtes
verunmöglichte. Andere kantonale Regierungen wiesen darauf
hin, dass der Bund seinerseits nicht Gegenrecht halte und
z.B. unter Hinweis auf Artikel 151 Absatz 3
Militärorganisation den Kantonen keine militärischen
Auskünfte über Polizeibewerber abgebe.
[Berichte werden vom Militärischen Sicherheitsdienst
(MSD) ersetzt: "Nichts Nachteiliges" - "Nicht geeignet"
- Spionage]
Am 8. August 1988 wies der Stab der "Gruppe für
Ausbildung" [wer?] die "Bundesämter mit Schulen" [wer?
wo?] an, ab sofort sämtliche polizeilichen
Führungsberichte, die nicht mehr von den kantonalen
Polizeistellen beantwortet wurden, an die Sektion MSD
[Militärische Sicherheitsdienste] zu richten. Die
Antworten der Sektion MSD lauteten "Nichts Nachteiliges"
oder "Nicht geeignet". [S.107]
Bei der Sektion MSD war die "Dienststelle Prävention" für
die Bearbeitung der Sicherheitsüberprüfung zuständig. Sie
nahm die Prüfung vorerst lediglich gestützt auf das
Zentralstrafregister und die Register der Bundespolizei
vor. Bei Unklarheiten gelangten die Sachbearbeiter - meist
nur telefonisch - an die Polizeikommandos der Kantone oder
der Städte Bern und Zürich für weitere Informationen.
Ausserdem wurden in Einzelfällen kantonale Betreibungs-
und Konkursämter angefragt, ob über einen Betroffenen
Betreibungen, Verlustscheine oder Lohnpfändungen
beständen.
[Schnüffelei
OHNE Rückfrage
Auch hier wird die Schnüffelei des MSD immer OHNE
Rückfrage bei den Opfern betrieben. Die Schweiz
betreibt somit das blanke Nazitum - die Schweiz
wurde ja 1945 NICHT entnazifiziert und das Nazitum
in der Armee wurde mit einer Ideologie des
"Sonderfall" aufrechterhalten!]
|
[Pauschale Kriminalisierung ohne Rückfrage: Karteikarten
(Fichen) bei allen Leuten mit negativer Empfehlung]
In der Sektion MSD wurde jede Sicherheitsüberprüfung mit
negativer Empfehlung fichiert.
[Mehr Nazitum ist
eigentlich in einer Armee nicht möglich, wenn die
Betroffenen nichts über die Registrierung erfahren
und nicht einmal ein Aussagerecht zu den Vorwürfen
haben!]
|
Bestand kein Einwand, so hing die Registrierung des
Überprüften vom Einzelfall ab. Bei den Anwärtern wurde eine
Geschäftskontrolle auf EDV über alle
Sicherheitsüberprüfungen geführt mit dem Vermerk "Geeignet",
"Ungeeignet" oder "Zurückgestellt" (vgl. Teil III. Ziff.
2.1.4.4).
["Problemfälle" beim "Chef Abteilung Abwehr" -
Registrierung bei der Bundespolizei!]
Problemfälle wurden dem damaligen "Chef Abteilung Abwehr"
zur Beurteilung und zum Entscheid unterbreitet. Über solche
Fälle erfolgte in der Regel zusätzlich eine Registrierung in
den Akten der Bundespolizei.
[Die
Nazi-Strukturen der Schweiz
-- die Betroffenen erfahren von der Registrierung
nichts
-- die Betroffenen erfahren vom "Chef Abteilung
Abwehr" nichts
-- die Betroffenen erfahren von der Registrierung
in der Bundespolizei nichts
-- die Betroffenen haben nicht einmal das Recht
auf eine Stellungnahme!!!
Mehr Nazitum ist in einem Staatswesen nicht
möglich, wenn die Betroffenen nichts über die
Registrierung erfahren und nicht einmal ein
Aussagerecht zu den Vorwürfen haben, aber
gleichzeitig die Registrierung bei der
Bundespolizei erfolgt! Schweiz=Nazi-Staat].
|
4.3.2 Dritte - [Spionage bei
Drittpersonen, um "Informationen" einzuholen - der
"Sicherheitsentscheid" durch die "Bundespolizei"]
4.3.2.1 Verfahren
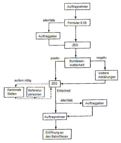
Der Auftragnehmer (z.B. ein Industriebetrieb) meldet die
Personen, denen er militärisch klassifizierte
Informationen zur Bearbeitung übertragen will oder Zutritt
zu einer militärischen Anlage der Schutzzonen 2 oder 3 zu
verschaffen hat, mit Formular 6.59 direkt oder über den
Auftraggeber (Bundesamt) der ZES [Zentralstelle EMD für
Schutz und Sicherheit], welche die Akten zur Abklärung der
Bundesanwaltschaft weiterleitet. Dort wird beim
Zentralpolizeibüro vorerst ein Auszug aus dem
Strafregister eingeholt. Erfordert der Inhalt dieses
Auszugs oder die vorgesehene Tätigkeit weitere
Abklärungen, gehen die Akten an die Bundespolizei. Liegen
in deren Registern keine Vorgänge oder Eintragungen vor,
so sendet die Bundespolizei die Anfrage an die ZES zurück,
die nun ihrerseits Auskünfte bei Referenzpersonen und
[S.108]
kantonalen Stellen (Betreibungs-, Konkurs-, Polizei- und
Strafjustizbehörden) einholen kann. Sind bei der
Bundespolizei Vorgänge oder Eintragungen vorhanden, so
werden die Daten bei den kantonalen Stellen durch die
Bundespolizei erhoben, welche die bei der
Sicherheitsüberprüfung erhobenen Unterlagen der ZES
übergibt. Diese trifft anschliessend den
Sicherheitsentscheid und eröffnet ihn dem Auftragnehmer
und gegebenenfalls dem Auftraggeber.
[Informationsverpflichtung an die betroffene Person bei
Spionage bei Drittpersonen]
Der Auftragnehmer ist verpflichtet, der betroffenen Person
den Entscheid innert zehn Arbeitstagen seit Erhalt zu
eröffnen unter Hinweis auf das Recht der Akteneinsicht und
der Berichtigung sowie zum Anbringen von
Bestreitungsvermerken.
[Einverständniserklärung der betroffenen Person]
Die Sicherheitsüberprüfung bedarf der vorgängigen
Zustimmung der betroffenen Person. Das Verfahren kann
schematisch wie folgt dargestellt werden:

Schema der "Sicherheitsüberprüfung" von
Unteroffiziers- und Offiziersanwärtern mit dem
Einbezug von Drittpersonen
(PUK-Bericht EMD, 17. November 1990, S.109)
|
[S.109]
4.3.2.2 Behandlung, Verwendung und Aufbewahrung der
Daten; Rechtsschutz
Nach der Verordnung vom 9. Mai 1990 über die
Personensicherheitsüberprüfung im militärischen Bereich
sind alle Daten von der ZES [Zentralstelle EMD für Schutz
und Sicherheit] aufzubewahren und nach 5 Jahren zu
vernichten. [Bis 1990 wurden also wahrscheinlich die Daten
überallhin verbreitet und nie gelöscht].
[Erneute Überprüfung]
Bei Fortdauer der Beschäftigung ist eine erneute
Überprüfung durchzuführen (Art. 11 Abs. 2 und 3
Verordnung). Den überprüften Dritten steht ein Einsichts-
und Berichtigungsrecht zu, das wie auch das
Beschwerderecht auf den gleichen Grundlagen wie die
entsprechenden Rechte der Angehörigen der Armee beruht
(Art. 12 und 13 der Verordnung vom 9.5.1990).
4.3.3 Bedienstete des EMD
4.3.3.1 Verfahren - [Bundespolizei sagt: "geeignet" -
"bedingt geeignet" - "nicht geeignet"]
Das Verfahren lebt den in Ziffer 4.2 erwähnten
Rechtsgrundlagen nicht mehr in jeder Beziehung nach. In
der Praxis meldet die ersuchende Stelle eine zu
überprüfende Person der ZES. Diese holt beim
Zentralpolizeiregister einen Auszug über Vorstrafen des zu
Überprüfenden ein und leitet die Anfrage anschliessend an
die Bundespolizei weiter. Der dort zuständige
Sachbearbeiter führt aufgrund der Register der
Bundespolizei die eigentliche Überprüfung durch und meldet
der ZES seine Beurteilung mit dem Vermerk "geeignet",
"nicht geeignet" oder "bedingt geeignet". Eine Begründung
für diese Beurteilung wird von der Bundespolizei nicht
geliefert. Die ZES eröffnet den Entscheid anschliessend
der ersuchenden Stelle. Der Entscheid, ob ein Einwand
gegenüber einer Person besteht, fällt hier in erster Linie
bei der Bundespolizei. Erhebt sie keinen Einwand, liegen
aber Vorstrafen vor, so entscheidet die ZES nach ihrem
Ermessen.
[EMD-Stellen mit "besonders hohen Risiken" - ein
"Fragebogen" mit "verschiedenen "Methoden und
Möglichkeiten"]
Bewerber für Stellen mit besonders hohen Risiken (wie z.B.
im Stab der Gruppe für Generalstabsdienste) unterliegen
ausserdem einem besonderen Verfahren. Ein Stellenbewerber
hat vorerst einen zehn- [S.110]
seitigen Fragebogen auszufüllen, in dessen Rahmen ihm im
wesentlichen Fragen zur Person, zu den familiären und
finanziellen Verhältnissen und zu Auslandsaufenthalten
gestellt werden. Anschliessend findet ein Gespräch mit
einem Beamten der Sektion MSD [Militärische
Sicherheitsdienste] statt, in dem die Antworten des
Fragebogens besprochen werden. Der Bewerber wird dabei
ferner über die verschiedenen Methoden und Möglichkeiten
der Unterdrucksetzung und Erpressung und die möglichen
Folgen orientiert.
Eine schriftliche Bestätigung über dieses
Sicherheitsgespräch wird dem zuständigen Personaldienst
zur Aufbewahrung im Personaldossier übergeben.
4.3.3.2 Behandlung, Verwendung und Aufbewahrung der
Daten; Rechtsschutz
In diesem Bereich bestehen keine Vorschriften.
[Die Neuüberprüfung nach gewissen Vorfällen]
In der Praxis wird die Frage der Neuüberprüfung von Fall
zu Fall entschieden. Sie wird z.B. bei
Sicherheitsüberprüfungen von Angestellten des EMD dann
angeordnet, wenn über eine Person Tatsachen bekannt
werden, die an deren sicherheitsmässiger Zuverlässigkeit
Zweifel aufkommen lassen.
[Spionagedaten seit 1965]
Die bei der ZES gesammelten Daten wurden bisher nicht
vernichtet. Die ZES verfügt denn auch über Unterlagen
betreffend Sicherheitsüberprüfungen (Strafregisterauszüge
und Meldungen des Ergebnisses der Überprüfung durch die
Bundespolizei) bis ins Jahr 1965 zurück (vgl. ;Teil III.
Ziff. 2.2.1 und 2.3).
4.4 Würdigung - [keine Sicherheitsüberprüfung bei den
Datenverwaltern!]
In der Armee und in der Militärverwaltung fallen
zahlreiche Aufgaben an, die nur unter Zugang zu
klassifiziertem Material (Anlagen, Akten etc.) erfüllt
werden können. Dabei besteht naturgemäss ein Risiko, dass
die zugangsberechtigten Personen die bei ihrer Tätigkeit
erworbenen Kenntnisse in irgendeiner Weise missbrauchen.
Aus der Sicht der Geheimhaltung ist deshalb der Zugang zu
klassifi- [S.111]
ziertem Material auf Personen zu beschränken, "die
sicherheitsmässig überprüft worden sind und Gewähr für
eine korrekte Auftrags- und Aufgabenerfüllung bieten"
(Botschaft betreffend die: Teilrevision der
Militärorganisation und die Totalrevision des
Bundesbeschlusses über die Offiziersausbildung vom
28.6.1989). Dieses Sicherheitsbedürfnis ist zweifellos
berechtigt. Die PUK EMD beanstandet denn auch die
Sicherheitsüberprüfungen als Institut grundsätzlich nicht;
dagegen kritisiert sie die Art und Weise, wie diese
Überprüfungen bis heute im militärischen Bereich
durchgeführt worden sind und teilweise immer noch
durchgeführt werden, aus den nachfolgend dargestellten
Gründen.
4.4.1 Hauptkritik: Anliegen des Datenschutzes nicht
berücksichtigt - [keine Information an die Betroffenen,
keine Rückfragen!]
Bei den Sicherheitsüberprüfungen stehen die Bedürfnisse
der Verwaltung nach effizienter Kontrolle und Minimierung
des Sicherheitsrisikos und die Anliegen des Datenschutzes
der Überprüften in einem Spannungsverhältnis. Die PUK EMD
rügt zur Hauptsache den Umstand, dass bei der
Sicherheitsüberprüfung bis in die jüngste Zeit die
Anliegen des Datenschutzes zu wenig gewichtet worden sind.
Immerhin begann sich in den letzten Jahren auch im EMD die
Einsicht durchzusetzen, dass dem Datenschutz bei den
Sicherheitsüberprüfungen vermehrt Raum zu geben sei. Diese
Entwicklung kommt in zwei Beispielen deutlich zum
Ausdruck: Noch in der Antwort auf die Einfache Anfrage
Carobbio vom 16. März 1977 (vgl. Ziff. 4.3.1.3)
hatte der Bundesrat diesen Interessenkonflikt so
geschildert:
"Das Bedürfnis des Staates nach Sicherheit und
Selbstschutz verlangt, dass Wehrmänner, die für
Kaderstellen oder besondere Funktionen in der Armee
vorgesehen sind, auf ihre Zuverlässigkeit und ihre zivilen
Verhältnisse überprüft werden. Auf das Einholen von
polizeilichen Führungsberichten kann auch in Zukunft nicht
verzichtet werden."
Von den Interessen der Überprüften war nicht die Rede.
[Das Märchen vom "Datenschutz" von 1990]
Von anderem Geist geprägt ist demgegenüber die neue
Verordnung vom 9. Mai 1990 über die
Personensicherheitsüberprüfung im militärischen Bereich.
Sie hält im Zweckartikel ausdrücklich fest, dass diese
[S.112]
Verordnung den Staatsschutz sicherzustellen und die
Persönlichkeitsrechte der betroffenen Personen zu
gewährleisten habe (Art. l Abs. 2 Verordnung vom
9.5.1990). Die Vorarbeiten zum Reformprojekt von Artikel
148bis Militärorganisation gehen zudem bis ins Jahr 1985
zurück. In einem Botschaftsentwurf vom 18. April 1985 zu
einem Bundesgesetz betreffend Sicherheitsüberprüfungen im
militärischen Bereich wird dazu ausgeführt, die
bestehenden Rechtsgrundlagen für Sicherheitsüberprüfungen
genügten nicht. Mit der Reform von Artikel 148bis
Militärorganisation gehe es u.a. darum, den Grundsätzen
des Datenschutzes Rechnung zu tragen.
[Die Märchen vom
"Geldwäschereigesetz" und vom "Datenschutz" von
1990 - die reale Struktur im Nazi-Staat Schweiz
mit Handy und Internet seit den 1990er Jahren
Man muss die Tatsachen sehen:
Herr Kaspar Villiger hat immer zwei Märchen
erzählt: "Geldwäschereigesetz" und
"Datenschutz". Die Geldwäscherei schützt er
selbst in hohem Masse in der Generaldirektion
der UBS AG (vorher Bankverein), und der
"Datenschutz" wurde mit dem Handy und dem
Internet quasi abgeschafft. Spionageprogramme
können seit ca. 2005 im Internet selbst von
Laien heruntergeladen und angewandt werden.
Die neuen Möglichkeiten der totalen Spionage und
Spannerei im Mobiltelefonbereich und im Internet
seit den 1990er Jahren machen jeglichen
"Datenschutz" zur Makulatur, weil die Spione und
Angestellten der kriminellen, schweizer
Geheimdienste während der Spionage systematisch
für hohen Lohn ihren Porno konsumieren - und
diese Stellen wollen sie auch WEITERHIN
BEHALTEN! Die kriminellen, schweizer
Geheimdienste und deren
"Brüderchen"-Geheimdiensten in anderen Ländern
(BND, CIA, Interpol etc.) missachten den
"Datenschutz" seit den 1990er Jahren
systematisch in ihrem Sinn, immer mehr
Kontrolle, Hetze und Rufmorde aufzubauen. Es
werden sogar systematisch Delikte ERFUNDEN, um
immer mehr Arbeit zu haben und um sich zu
"profilieren", damit die Steuergelder
weiterfliessen. Die kriminellen, schweizer
Geheimdiensten betreiben sogar Spionage gegen
Ausländer IM AUSLAND - völlig gegen jedes Gesetz
- aber im Sinne der Millionen-Geldverschwendung
von Steuergeldern, die natürlich ebenfalls
geheim bleibt.
Dies sind die Strukturen der Nazi-Schweiz unter
Hubacher, Villiger, Ospel, Blocher, Maurer,
"Basler Tierkreis", Thomas Hug, EJPD, EMD etc.
Der "Datenschutz" für die hohen, schweizer
Schwerverbrecher
Eigenartigerweise gilt der "Datenschutz" bis
heute (2014) aber für die hohen, kriminellen
Pädophilen und Tierkreis-Mitglieder Hubacher,
Heierli, Villiger, Ospel, Deiss oder Borer etc.,
wo Kinder gekauft, gefoltert und sogar zu Tode
gefoltert werden. Warum eigentlich?]
|
4.4.2 Das Fehlen einer gesetzlichen
Grundlage - [Sammeln von Daten "tangiert" die
Persönlichkeitsrechte]
Es bedarf keiner besonderen Begründung, dass das Sammeln
von Personendaten die Persönlichkeitsrechte der
überprüften Person tangieren kann. Dem legitimen Interesse
des Staates nach möglichst umfassender Kontrolle durch das
Erheben von möglichst vielen Personendaten stehen deshalb
die Interessen der Überprüften am Schutz ihrer
Persönlichkeit entgegen.
[Fehlende Gesetzesgrundlage zum Sammeln von Daten]
Eingriffe durch den Staat in wesentliche
Persönlichkeitsrechte bedürfen nach heute einhelliger
Rechtsauffassung einer klaren gesetzlichen Grundlage in
einem formellen Gesetz. Es genügt nicht, die Durchführung
von Sicherheitsüberprüfungen in einer Verordnung des
Bundesrates oder gar nur in einer Verwaltungsverordnung zu
regeln. Eine solche Regelung mag zur Not als
Übergangslösung angehen, auf die Dauer stellt das Fehlen
eines Gesetzes im formellen Sinn einen gravierenden Mangel
dar. Die Arbeiten an einem Erlass auf Gesetzesstufe (evtl.
im Rahmen einer Revision der MO) sind zwingend und
dringend geboten.
Unhaltbar ist der Zustand bei der Sicherheitsüberprüfung
des Bediensteten des EMD. Klare Vorschriften über
Eröffnung, Beschwerde und Berichtigungsmöglichkeiten sowie
über die Aufbewahrung und Vernichtung der Daten sind
unerlässlich. [S.113]
| [Vorschriften nützen
bei den schweizer Nazi-Militärs NICHTS! Die
Schweiz wurde ab 1945 NIE entnazifiziert!] |
4.4.3 Unklare Bestimmung der Kompetenzen - [die
Anstellung nach der Personenüberprüfung]
Besteht bei einer konkreten Überprüfung kein Einwand, so
liegt die Kompetenz zur Einstellung oder Ausbildung des
Überprüften zweifellos bei der ersuchenden Stelle. Besteht
dagegen ein Einwand, so ist nicht klar, ob die ersuchende
Stelle den Überprüften trotzdem einstellen kann (so z.B.
ausdrücklich Ziff. 4 der Weisungen des Generalstabschefs
vom 22. Mai 1967 betreffend Sicherheitsüberprüfungen der
Bediensteten der Militärverwaltung des Bundes) - oder ob
der Entscheid der Sektion MSD [Militärische
Sicherheitsdienste] oder der ZES [Zentralstelle EMD für
Schutz und Sicherheit] für die ersuchende Stelle bindend
ist. Der PUK EMD ist ein Fall bekannt, in dem ein
Schulkommandant einem Unteroffiziers-Anwärter trotz einem
Einwand auf eigene Verantwortung den Vorschlag erteilte.
Klarheit bringt in dieser Hinsicht die neue Verordnung vom
9. Mai 1990 über die Personensicherheitsüberprüfung im
militärischen Bereich, die die beiden erwähnten
Möglichkeiten verfahrensmässig auseinanderhält (Art. 4 und
10 Verordnung). g
[PUK-Märchen - Handy und
Internet heben den "Datenschutz" auf
Leider ist der PUK-Bericht in
Sachen "Datenschutz" nur ein Märchen, denn mit
der Handyüberwachung und Internetüberwachung ab
den 1990er Jahren ist jegliche Vorschrift über
"Datenschutz" nicht einmal mehr das Papier wert,
auf dem sie gedruckt ist].
|
4.4.4 Überprüfung nach sachfremden
Kriterien
[Laufende Verfahren ohne Urteil - keine Definition von
"extremer, politischer Betätigung" - ungerechtfertigte
Blockade von Karrieren]
Die Auskunftserteilung über polizeiliche und
strafrechtliche Vorgänge erweckt Bedenken. Nicht jedes
Verfahren endet schliesslich mit einem Schuldspruch.
Auskünfte über hängige Verfahren sind geeignet, die
Unschuldsvermutung zu unterlaufen. Bereits im Jahre 1977
hatte ein parlamentarischer Vorstoss auf die Problematik
des Begriffs der "Extremen politischen Betätigung" in
Ziffer 3 des Formulars 5.11 für den polizeilichen
Führungsbericht hingewiesen. Tatsächlich ist der Begriff
einer hinreichend genauen Definition nicht zugänglich. Die
unter dieser Ziffer vorgefundenen Einträge belegen
eindrücklich die Untauglichkeit des Begriffs. Damit geht
die Gefahr einher, dass auch die im Rahmen der
Rechtsordnung vorgenommene Wahrnehmung von
verfassungsmässigen Rechten je nach politischem Standort
des Prüfers dazu führen kann, dass Personen in ihrem
beruflichen und militärischen Fortkommen ungerechtfertigt
behindert werden. [S.114]
["Neue Formulare" ohne Angabe über "extreme,
politische Betätigung"]
Die PUK EMD nimmt mit Befriedigung davon Kenntnis, dass
die bei der Sicherheitsüberprüfung von Angehörigen der
Armee verwendeten neuen Formulare 5.11/1 und 5.11/11 auf
Nachforschungen im Bereich der "Extremen politischen
Betätigung" verzichten.
[Kommentar: Dann erfindet das
kriminelle, schweizer Militär EMD mit seinen
Geheimdiensten eben ein geheimes
"Sonderformular"...]
|
4.4.5 Das Fehlen von
Entscheidungskriterien [Wann erfolgt ein "Einwand"? -
keine Regelung auch 1990 nicht]
Es fehlt - auch in den neuesten Erlassen - an schriftlich
niedergelegten und damit nachvollziehbaren Kriterien für
einen Entscheid, ob bei einer Sicherheitsüberprüfung ein
Einwand anzubringen sei oder nicht. In diesem Bereich muss
den entscheidenden Stellen ein Ermessensspielraum
zugestanden werden. Eine abschliessende Regelung scheint
deshalb nicht möglich. Zumindest Richtlinien zur
Handhabung des erwähnten Ermessensspielraumes sind dagegen
notwendig.
4.4.6 Mehrfache Registrierung der Ergebnisse -
[unhaltbarer Zustand der Verbreitung privater Daten]
Die Sicherheitsüberprüfungen führten nach der früher
praktizierten Regelung dazu, dass die daraus entstandenen
Daten teilweise gleichzeitig bei mehreren Stellen
(Bundespolizei, Sektion MSD, kantonalen Polizeistellen)
registriert wurden, was unhaltbar ist (ygl. zur Kritik an
der Registrierung und Datenaufbewahrung im einzelnen Teil
III. Ziff. 2.3).
4.4.7 Die neue Verordnung des Bundesrates - [alles
nur Theorie - mit Handy, Internet und Spionageprogrammen
gibt es keinen "Datenschutz" mehr]
Die Verordnung vom 9. Mai 1990 über die
Personensicherheitsüberprüfung im militärischen Bereich
entspricht in weiten Teilen den Anforderungen, die die PUK
EMD an den Inhalt einer gesetzlichen Grundlage stellt. Zu
begrüssen ist der Grundsatz, dass nicht mehr jede
Beförderung in der Armee von einer Sicherheitsüberprüfung
abhängig
gemacht wird. Sie ist nur noch ab Stufe Unteroffizier
notwendig. Auch haben sich nicht mehr alle Frauen einer
Sicherheitsüberprüfung zu unterziehen, sondern nur noch
diejenigen, bei denen [S.115]
sie aufgrund der Einteilung oder der Funktion notwendig
ist. Die Verordnung besagt im weiteren klar, welche
Personen einer Sicherheitsüberprüfung zu unterziehen sind,
welche Daten erhoben werden dürfen und welches Verfahren
einzuhalten ist. Sie macht das Einholen von besonders
sensiblen Daten vom schriftlichen Einverständnis der
Überprüften abhängig. Ausserdem regelt sie auf praktikable
Weise das Einsichts- und Berichtigungsrecht. Problematisch
erscheint dagegen die Möglichkeit, bei den
Strafjustizbehörden weitere Auskünfte über abgeschlossene
und hängige Strafverfahren einzuziehen. Zu prüfen ist
schliesslich, ob die Eröffnung eines negativen Entscheids
in Form einer anfechtbaren Verfügung geschehen soll.
Innerhalb der Beschwerdefrist könnten Einsichts- und
Berichtigungsrechte ausgeübt werden (vgl. Teil III.
Würdigung zu Ziff. 2).
5. Spezialfragen
[Details zur Iran-Contra-Affäre und die
Verwicklung der UNA]
Nachdem sich bereits die PUK EJPD mit der
Iran-Contra-Affäre beschäftigt hatte [Waffenlieferungen
der "USA" an den Iran, die Profite werden für die
"Contras" in Nicaragua gegen die sandinistische Regierung
benutzt, aber eigentlich sollten mit den Geldern Geiseln
im Libanon freigekauft werden], wurden auch an die PUK EMD
Informationen herangetragen, wonach die UNA an diesem
umstrittenen Geschäft "Waffen gegen Geiseln" zwischen den
USA und dem Iran [bzw. Libanon] beteiligt gewesen sei.
Diese Informationen stützten sich unter anderem auf die
Ergebnisse eines Strafverfahrens in der Bundesrepublik
Deutschland, in welchem ein deutscher Staatsangehöriger im
Zusammenhange mit einem geplanten Waffengeschäft zwischen
Israel und dem Iran verurteilt worden war. Die in diesem
Prozess zur Beurteilung angestandenen Sachverhalte liegen
zeitlich vor dem "Waffen-gegen-Geiseln-Geschäft"; die
beiden Geschäfte stehen nach den Erkenntnissen der PUK EMD
in keinem ersichtlichen Zusammenhang. Die PUK EMD befasste
sich gestützt auf Artikel 2 Absatz 1 des Bundesbeschlusses
vom 12. März 1990 mit den folgenden, die Beteiligung der
Schweiz beziehungsweise der UNA an diesem
"Waffen-gegen-Geiseln-Geschäft" naheliegenden
Behauptungen: [S.116]
[14.3.1986: Der Chef der "Sektion Geheimhaltung"
mit Peres und Nagashian in Kloten]
- Der Chef der Sektion Geheimhaltung [wer?????] habe -
entgegen der Annahme im Bericht der PUK EJPD (vgl. Kapitel
VI. S. 181ff.) - nicht nur eine Sicherheitsgarantie für
einen schweizerischen Verhandlungspartner abgegeben,
sondern am Treffen zwischen Shimon Peres [Zionist und
Israel-Führer] und Hamid Nagashian [Vizedirektor der
Iranischen Revolutionsgarden] vom 14. März 1986 in Kloten
teilgenommen, wobei ihm das wirkliche Geschäft "Waffen
gegen Geiseln" bekannt gewesen sei.
Die PUK EMD stellt dazu fest: Der Chef der "Sektion
Geheimhaltung" [wer?????] hielt bereits in einem
vertraulichen Schreiben vom 3. März 1988 fest, er sei
ersucht worden, für den Rechtsanwalt - dies entgegen der
Meinung der Informanten, die an eine Bescheinigung für den
Checküberbringer glaubten - eine Sicherheitsbescheinigung
abzugeben. Er habe sich über das Bedürfnis einer solchen
Bestätigung versichert. Es sei ihm erklärt worden, es gehe
um ein Geschäft im EDV-/Computersektor. Darauf habe er die
verlangte Bescheinigung ausgestellt, nach welcher diese
Person sicherheitsmässig überprüft worden sei und
berechtigt sei, klassifizierte Informationen zu
bearbeiten. Der frühere Chef der Sektion Geheimhaltung
stellte mit Brief vom 26. August 1988 in Abrede, mit dem
Treffen Peres/Nagashian in irgendeiner Form etwas zu tun
gehabt zu haben. Vor der PUK EJPD erklärte er am 19.
August 1989 als Auskunftsperson, es treffe in keiner Weise
zu, dass die Schweiz beziehungsweise die UNA bei den
Iran-Contra-Verhandlungen eine aktive Rolle gespielt habe.
Er selbst habe auch an keinen Verhandlungen teilgenommen.
Die zeitliche Koinzidenz zwischen seinem Aufenthalt im
Hotel Hilton in Kloten zwecks Abgabe der
Sicherheitsgarantie und dem Treffen Peres/Nagashian in der
VIP-Lounge im Flughafen Kloten sei rein zufällig gewesen.
[Angeblich Beschaffung von "EDV-Geräten"]
Die Sicherheitsgarantie habe eine "geheime Angelegenheit
im Bereich der Beschaffung von EDV-Geräten" betroffen. Das
Geschäft selbst sei für ihn kein Thema gewesen, allerdings
seien die Umstände in diesem Falle, die er nicht gekannt
habe, sehr dringlich gewesen. Der Befragte hielt es für
ausgeschlossen, bei dem "Waffen-gegen-Geiseln-Geschäft"
als Sicherheitsüberprüfer eingespannt worden zu sein, ohne
es zu merken. Er könne sich nicht vorstellen, dass der
Geprüfte damit zu tun gehabt hätte. [S.117]
Der Chef der Sektion Geheimhaltung erklärte zudem: "Solche
Sicherheitsgarantien geben wir sehr häufig ab. Bei solchen
Sicherheitsgarantien kann es auch um Waffengeschäfte gehen
und geht es oft um Waffen, z.B. um die schweizerische
Rüstungsbeschaffung."
[Koller nicht am Treffen in Kloten]
- An diesem Treffen habe ein weiterer Schweizer
teilgenommen; man vermutete, es habe sich dabei um den
heutigen Bundesrat und damaligen Nationalrat Koller
gehandelt. Die PUK EMD stellt dazu fest: Am fraglichen
Datum, dem 14. März 1986 leitete Herr Koller in seiner
Eigenschaft als Präsident des Kantonsgerichts von
Appenzell I.Rh. während des ganzen Tages Sitzungen dieses
Gerichts in Appenzell.
[Delamuraz traf sich am 4.3.1986 mit dem Zionisten
Rabin - kein Wort von "Waffen gegen Geiseln" - Delamuraz
verneint ein Treffen in Kloten]
Im fraglichen Zeitraum war Bundesrat Delamuraz Vorsteher
des EMD. Er empfing am 4. März 1986 den israelischen
Verteidigungsminister Jitzchak Rabin. Gegenüber der PUK
EMD erklärte Bundesrat Delamuraz, bei diesem Treffen vom
4. März 1986, an das er sich gut erinnern könne, sei von
der Angelegenheit "Waffen gegen Geiseln" mit keinem Wort
gesprochen worden. Eine Teilnahme am Treffen vom 14. März
1986 zwischen Peres und Nagashian in der VIP-Lounge in
Kloten stellte er entschieden in Abrede. Zudem erklärte
er, über diesen Vorgang keinerlei Kenntnisse zu besitzen.
[14.3.1986: Zwei weitere Schweizer der UNA am
Treffen in Kloten - Überbringer von Fotos und Schecks]
- An diesem Treffen zwischen Peres und Nagashian hätten
zwei weitere Schweizer teilgenommen, die beide mit der UNA
verbunden seien. Bei der einen Person habe es sich um jene
gehandelt [wer?????], der die Sicherheitsbescheinigung
gegolten habe; diese habe aktiv am Geschäft "Waffen gegen
Geiseln" mitgewirkt, sie sei nach Israel geflogen, um die
Fotos der Geiseln in Empfang zu nehmen, und habe einem in
der BRD verurteilten Waffenhändler zwei Checks über US$ 36
Millionen und 27,5 Millionen übergeben. Der andere
Schweizer, ein Rechtsanwalt mit Wohnsitz im Tessin
[wer????? Tettamanti?????], habe ebenfalls aktiv am
Geschäft "Waffen gegen Geiseln" mitgewirkt. Er verfüge
zudem zusammen mit der vorgenannten Person über eine Firma
in Zürich [Fidinam Treuhand?????], die dem israelischen
Geheimdienst zur Verfügung stehe. [S.118]
Die PUK EMD stellt dazu fest: Die Teilnahme dieser beiden
Schweizer am Geschäft "Waffen gegen Geiseln" wird auf das
eingangs erwähnte Strafverfahren in der Bundesrepublik
Deutschland abgestützt. Aus den Unterlagen dieses
Prozesses geht hervor, dass zwischen dem erwähnten
deutschen Staatsangehörigen und der sicherheitsüberprüften
Person eine Verbindung bestand. Die Person figurierte im
Adressverzeichnis des Verurteilten. Sie soll im Verlauf
des Verfahrens namentlich genannt worden sein, allerdings
ohne dass ihre Rolle beim Waffengeschäft genau definiert
worden wäre. Ebenfalls beruht die behauptete Mitwirkung
des zweiten Schweizers auf derselben Quelle. Aus den der
PUK EMD vorliegenden Unterlagen geht jedoch hervor, dass
der Prozess ein geplantes Waffengeschäft zwischen Israel
und dem Iran zum Gegenstand hatte, das dem
bekanntgewordenen Geschäft "Waffen gegen Geiseln" zeitlich
vorangegangen und nicht zum Abschluss gebracht worden war;
einen Zusammenhang zwischen diesen beiden Geschäften
konnte die PUK EMD nicht erkennen.
Bezüglich der Verbindungen der beiden erwähnten Schweizer
[tja, wer denn nun?????] zur UNA teilte der
stellvertretende Unterstabschef Nachrichtendienst und
Abwehr mit Brief vom 5. Oktober 1990 mit, "dass der
heutigen UNA-Führung keine Vertragsverhältnisse zwischen
den aufgeführten Personen und dem EMD bekannt sind".
[Und nun kommt die "Hammermeldung" im PUK-Bericht]:
[Zeugenaussagen über Waffengeschäfte, Drogengeschäfte
und Geldwäscherei von Ex-UNA-Mitarbeitern]
- Über die Iran-Contra-Affäre hinaus wurde in sehr
allgemeiner Form die Behauptung an die PUK EMD
herangetragen, ehemalige Mitarbeiter der UNA [wer?????]
seien in Waffen- und Drogengeschäfte, insbesondere in
Geldwäschereigeschäfte, verwickelt gewesen [das würde auf
Tettamanti mit seiner Fidinam Treuhand bis heute (2014)
zutreffen!]. Die UNA wurde ebenfalls in pauschaler Form
verdächtigt; als Schutzherrin des Drogenhandels
aufgetreten zu sein. Die sehr allgemeinen Behauptungen
betreffend Waffen- und Drogengeschäfte konnten mangels
direkten Anknüpfungspunkten nicht zum Gegenstand von
Untersuchungshandlungen der PUK EMD gemacht werden. Die
Einvernahmeprotokolle der Informanten sowie die
eingereichten Unterlagen werden an die Bundesanwaltschaft
überwiesen, die über die Notwendigkeit von Ermittlungen zu
entscheiden haben wird. [S.119]